ISO37001:2025 反贿赂白皮书发布|ICAS 权威解读标准变化与实施路径
在全球经济一体化深入推进的今天,商业贿赂如同侵蚀市场健康的毒瘤,破坏公平竞争秩序,动摇了社会信任根基。
在此背景下,ICAS英格尔认证发布了《ISO37001:2025反贿赂治理科学路径》白皮书(点击下图或在文末免费下载),系统拆解了反贿赂管理的核心逻辑与实操方案,为企业搭建合规防线、构建廉洁商业生态提供科学指引。

商业贿赂的多重危害与ISO37001的诞生背景
贿赂并非简单的利益交换,根据2025年2月,国际标准化组织(ISO)正式发布《ISO 37001:2025 反贿赂管理体系》升级版标准,贿赂指在任何地点违反适用法律,直接或间接提供、承诺、给予、接受或索取任何价值的不当利益,以此影响职责履行的公正性,该定义覆盖了行为的双向性、利益的广泛性以及手段的多样性,强调以“违反法律”和“影响职责公正”为核心判定标准。

图源:《ISO37001:2025反贿赂治理科学路径》白皮书
贿赂的危害渗透于社会、经济、政治等多个层面。在市场竞争中,它打破公平规则,使资源流向依赖关系而非实力的主体,导致优质企业被排挤;在经济成本方面,贿赂产生的灰色成本被转嫁到商品和服务价格中,加重消费者负担;在社会治理层面,贿赂削弱组织公正性,滋生腐败文化,甚至引发社会信任危机。

图源:《ISO37001:2025反贿赂治理科学路径》白皮书
透明国际发布的2024年腐败感知指数(CPI)显示,全球清廉指数排名中,丹麦、芬兰、新加坡等国家位居前列,而部分地区仍面临严峻挑战。这一指数通过可视化地图呈现了各国腐败程度,为企业评估全球贿赂风险提供了参考。
透明国际(Transparency International,简称TI),是一个在国际反腐领域颇具有影响力的非政府、非营利性国际组织,它每年发布全球清廉指数排名(Corruption Perceptions Index,CPI)来评估全球180个国家和地区的公共部门廉洁程度。
ISO37001:2025标准的框架与核心理念
ISO 37001:2025反贿赂管理体系标准基于PDCA循环构建,涵盖组织环境、领导力、策划、支持、运行、绩效评价与改进十大章节,形成闭环管理体系,其核心理念包括零容忍、领导作用、全员参与、主动预防、风险导向、合理适当、整合管理与对商业伙伴的主动控制。

图源:《ISO37001:2025反贿赂治理科学路径》白皮书
2025版标准在2016版基础上进行了重要升级,新增了对气候变化背景下贿赂风险的考量,如灾后重建项目中可能出现的腐败行为,标准还单独设立“反贿赂文化”条款,凸显组织文化在廉洁治理中的核心作用。此外,新版标准强化了对商业伙伴的尽职调查与合规培训要求,新增并购过程控制条款,并简化了管理评审流程,使体系更具适应性与可操作性。

图源:《ISO37001:2025反贿赂治理科学路径》白皮书
在运行控制方面,标准强调将反贿赂措施融入日常运营,涵盖财务控制、尽职调查、商业伙伴管理、礼品与款待规范、举报机制及事件调查等关键环节。通过预防、发现与响应三个维度的全流程控制,企业能够系统性地降低贿赂风险,提升治理透明度。
实施ISO37001反贿赂管理体系的价值与路径
建立并实施ISO37001反贿赂管理体系,有助于企业履行合规义务,提升整体治理水平与市场竞争力,反贿赂管理体系通过顶层设计将廉洁理念融入业务流程,从源头控制腐败风险,体系整合了全球反贿赂实践经验,为企业提供标准化操作指南,无论是跨国集团还是中小企业,均可借助这一框架提升管理精准度,避免重复试错。

图源:《ISO37001:2025反贿赂治理科学路径》白皮书
认证已成为企业尽职免责的重要依据,在面对贿赂指控时,完善的培训记录、审计报告与制度文件能够证明企业已履行合规义务,从而减轻法律责任,此外,认证也为供应链廉洁管理提供了明确标尺,企业可依据认证情况筛选合作伙伴,将反贿赂要求嵌入合作协议,构建可信赖的商业生态。

图源:《ISO37001:2025反贿赂治理科学路径》白皮书
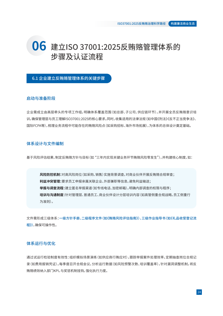
企业建立反贿赂管理体系通常包括启动与准备、体系设计与文件编制、体系运行与优化三个阶段。在启动阶段,需成立高层牵头的专项工作组,明确体系范围并开展全员培训,设计阶段应基于风险评估结果制定反贿赂方针与目标,构建风险防控、利益冲突管理、举报调查等核心制度,运行阶段则通过试运行、场景演练与定期评审,持续优化机制,并将反贿赂绩效纳入部门KPI,强化执行力度。

图源:《ISO37001:2025反贿赂治理科学路径》白皮书
ICAS英格尔认证成立于2000年,拥有中国(CNAS)、英国(UKAS)和美国(ANAB)多重认可资质,在反贿赂管理体系认证服务领域独具优势和广泛案例基础,作为国内首批第三方认证机构,凭借丰富的实战经验,以及对ISO37001:2025标准的深入理解,ICAS于今年举办了标准更新后的全国首家ISO37001:2025内审员培训。
ICAS在反贿赂风险识别、防控机制构建等方面有深刻独到的见解,能够面对复杂的企业业务场景,能快速洞察潜在贿赂风险点,自反贿赂管理体系国际标准发布以来,ICAS已为多家世界五百强公司、国有大中型企业、上市公司提供了反贿赂管理体系认证和培训服务。
构建廉洁商业生态是一项长期工程,ISO37001:2025白皮书为企业提供了科学路径,未来,ICAS英格尔认证将持续赋能企业,通过专业化服务推动合规建设,共同营造诚信、透明的商业环境。
扫码如下海报或点击文末阅读全文,一键获取《ISO37001:2025反贿赂治理科学路径》白皮书,助力企业抢占廉洁治理先机,从容把握全球合规新未来。

供稿:刘赟
编辑:李蕾
审核:付立君